折叠
微信扫码
扫描二维码访问手机站
在线客服
客服
暂无联系客服
用户中心
意见反馈
展开
返回顶部
登录
注册
设为首页
收藏本站
简繁切换
购物车
热线:(020)84928188
首页
公司简介
招标指南
公告公示
招标公告
中标公告
更正答疑
其他通知
政策法规
下载专区
招聘中心
在线留言
联系我们
首页
>
公告公示
>
中标公告
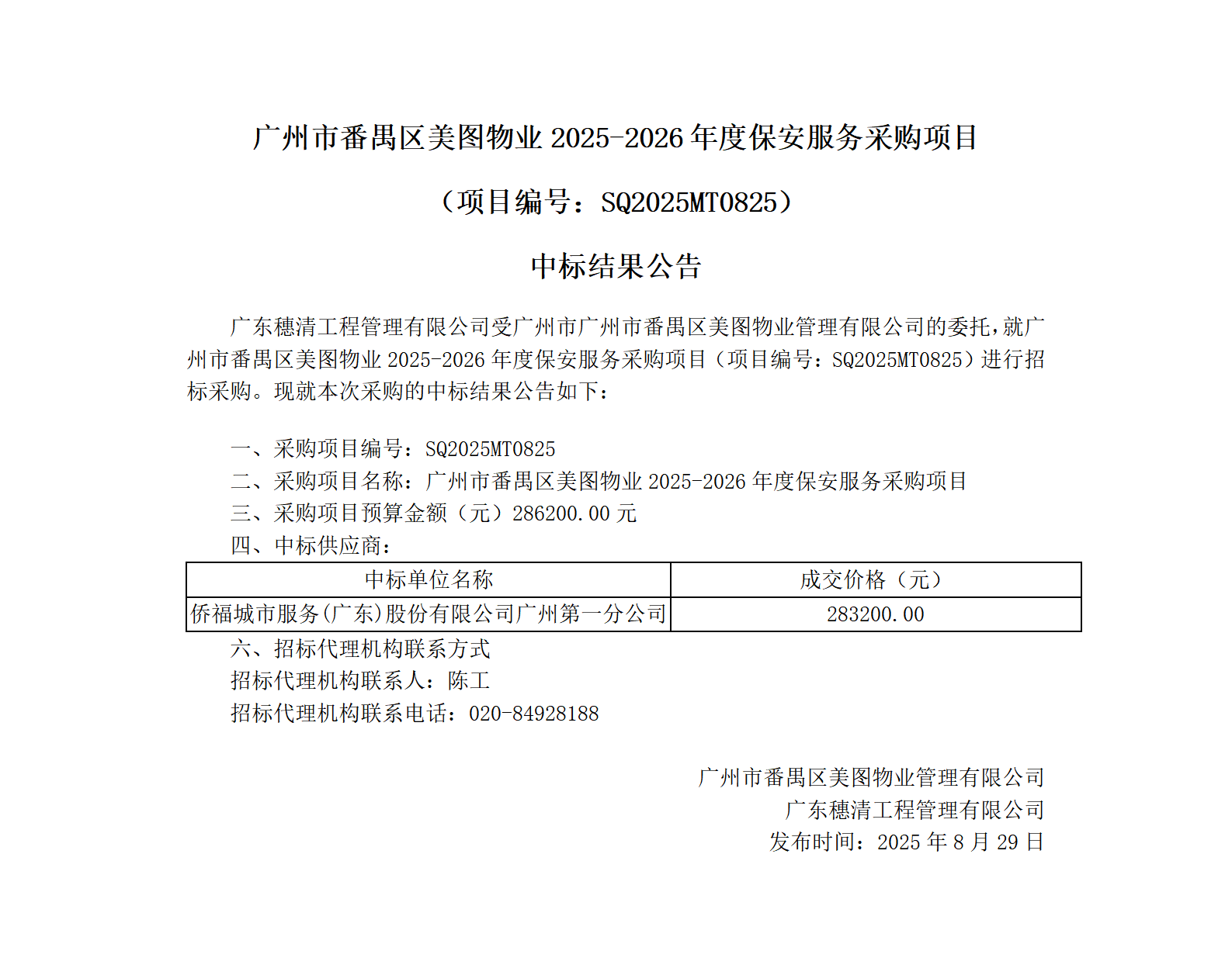
广州市番禺区美图物业2025-2026年度保安服务采购项目
分享到:
点击次数:4050
更新时间:2025年08月29日10:17:17
【
打印此页
】
【
关闭
】
上一条:
广州市番禺区2026年沙湾街迎春花市场地使用项目
下一条:
广州市番禺区美图物业2025-2026年度保安服务采购项目
发表评论
查看评论
文明上网理性发言,请遵守评论服务协议。
首页
上一页
下一页
尾页